上海迪士尼度假区招聘

来源:XCSport1   时间:2017-09-10 浏览量:

宣讲公司:上海迪士尼度假区 

宣讲时间:2017年9月11日 14:30

所在公司:湘潭大学

宣讲地点:服务大楼106

招聘简章

blob.png



公司简介


The Walt Disney Company华特迪士尼公司

华特迪士尼公司(The Walt Disney Company,简称迪士尼)是一家大型娱乐媒体公司,世界最大的传媒公司。迪士尼公司1923年创办于洛杉矶,

发展到现在涉足电影、动画、广播和娱乐活动等产业,迪士尼旗下包括华特迪士尼影片、皮克斯动画工作室、试金石影片、漫威漫画、迪士尼乐园等,

创造过米老鼠、唐老鸭等一大批风靡世界的卡通角色。在2016年《财富》世界500强排名中,华特迪士尼公司排在第164位,

能实习或就业在世界500强企业,将对职业生涯有着极大优势!

Shanghai Disney Resort上海迪士尼度假区

上海迪士尼度假区将为我们的游客带来世界一流的服务和珍藏一生的记忆。作为全球家庭娱乐业的领军企业,加入我们的团队意味着您将为每年数以

百万的度假区游客创造欢乐。成为上海迪士尼度假区团队的一员,您将倾力担纲这场精彩迪士尼演出的主角。度假区将包括一座延续迪士尼传统主题

并融合中国特色和魅力而设计的乐园——上海迪士尼乐园,两家带有迪士尼主题风格的酒店,大型的零售、餐饮和娱乐中心——其中包含一座百老汇

风格的剧院,以及完善的娱乐休闲设施。我们的演职人员在安全、有趣且包容的环境中工作,携手将梦想化为现实!

招聘岗位

blob.png

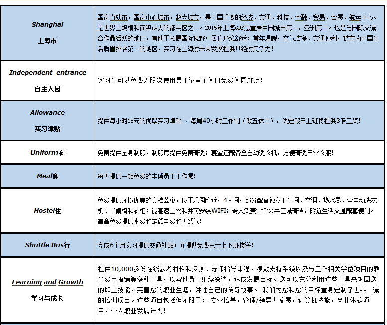
福利待遇


blob.png

blob.png


地 址:湖南省衡阳市珠晖区衡花路16号 邮编:421002

Copyright © XCSport - XC体育因您更精彩 版权所有  

备案号:湘教QS3-200505-000049  湘ICP备05003883号